近期,匹茲堡大學Yang Liu教授團隊在病人組織染色質結構超高分辨率顯微成像方面取得了重要進展,團隊設計了可直接用于病人組織DNA結構超分辨成像的小分子探針,運用隨機光學重建顯微鏡實現了對病人組織染色質結構的簡單、可靠并且快速的高分辨率成像,對于研究染色質結構在癌變過程中的作用有著重大意義。相關成果發表在權威期刊Science Advances,徐建全博士為文章DI一作者。

研究介紹(節選)
大家都知道,在微觀尺度上,細胞核或者染色質結構的變化是癌細胞*典型的特征之一,也是病理學家在光學顯微鏡下用來檢測癌癥或確定其表型的重要依據。然而目前的研究還尚不清楚癌變過程中染色質在分子尺度上的變化情況。
由于分辨率的限制及光學衍射級限的存在,傳統光學顯微鏡無法觀測到分子級別上染色質的變化。近年來高速發展的超分辨熒光顯微鏡技術打破了傳統光學顯微鏡對分辨率的限制,將分辨率提高到幾十甚至幾納米,大大的擴大了我們在細胞和亞細胞水平上研究生物分子以及生物過程的能力。
在各種超分辨率顯微技術中,隨機光學重建顯微鏡工作原理相對簡單,利用熒光分子的光轉換特性,可以獲得好的空間分辨率,因此得到了非常廣泛的應用。把這項技術應用于觀測癌變過程中細胞核的微觀結構變化,從而研究癌癥的發病機制,并提供更加準確的癌癥檢測標準,具有重要意義。
福爾馬林固定石蠟包埋組織是醫學上*常用的標本,而目前常規應用于顯微鏡成像的熒光分子無法用于石蠟包埋組織中染色質的超分辨成像,或者無法達到很高的分辨率,這大大的影響了該技術在這一領域的應用。
匹茲堡大學Liu Yang研究團隊將光轉換性質優越的Cyanine-5分子與DNA染色劑Hoechst耦聯,可實現對FFPE組織中DNA的快速染色,并利用Cyanine-5的光轉換性質進行高分辨率的顯微鏡成像,從而實現對FFPE組織細胞中染色質超微結構的可視化,并成功將此技術用于病人樣本的檢測。

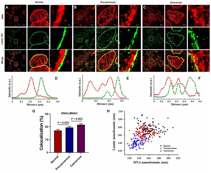
通過對多組病人PPFE樣本的細胞核內DNA的顯微鏡超分辨成像,他們發現細胞在癌變過程中核內染色質會變得更加松散,核小體團簇尺寸變小。而這種染色質更為松散的結構與細胞的多項功能息息相關,例如細胞的轉錄過程與核纖層的結構變化等。
研究人員利用雙色顯微鏡成像發現,癌癥細胞中更松散的染色質促進了細胞的轉錄活性,表現為RNA聚合酶團簇的尺寸增大,并且與松散結構的染色質共定位程度增加。此外,癌變過程中,核膜的結構發生顯著變化,核膜處的染色質松散程度更為顯著,并且核核纖層結構遭到破壞。這種變化可能與lamina-associated domains 在癌變過程中的功能有關。

研究人員進一步將此技術用于檢測林奇綜合癥的病人組織標本。實驗結果表明,與健康人相比,患有林奇綜合征的病人細胞具有更加松散的染色質結構,這可能預示著更高的患癌風險。這項發現可能對于癌癥的風險評估與早期診斷有著重大的意義。
參考文獻:
Ultrastructural visualization of chromatin in cancer pathogenesis using a simple small-molecule fluorescent probe ,Jianquan Xu, Xuejiao Sun, Kwangho Kim, Rhonda M. Brand, Douglas Hartman, Hongqiang Ma, Randall E. Brand, Mingfeng Bai, Yang Liu,Sci. Adv., 2022, DOI: 10.1126/sciadv.abm8293
文章來源:力顯智能科技百家號
原文章鏈接:https://baijiahao.baidu.com/s?id=1746280180103568879&wfr=spider&for=pc
如果有侵權,請聯系我們刪除,謝謝!